Dry eye is a common ocular surface disease that affects visual quality and quality of life. In recent years, lifestyle-related dry eye has gradually attracted attention. Clinical studies have found that night shift workers have increased tear film instability compared to normal individuals, resulting in a higher risk of dry eye. Circadian rhythm disruption sleep-wake disorders are a common type of sleep disorder, often seen in jet lagged individuals and night shift workers. The mechanisms, clinical manifestations, and effective interventions for circadian rhythm disruption-related dry eye have not been fully elucidated. Professor Yuan Jin's team at Zhongshan Ophthalmic Center of Sun Yat-sen University has found that circadian rhythm disruption promotes the occurrence and development of dry eye through the downregulation of corneal transmembrane mucin MUC4 expression via the core circadian molecule BMAL1. Melatonin can restore systemic and local rhythm stability to protect the ocular surface. The resulting paper, "Circadian disruption reduces MUC4 expression via the clock molecule BMAL1 during dry eye development", was published on July 2 in the journal Experimental & Molecular Medicine of Springer Nature.

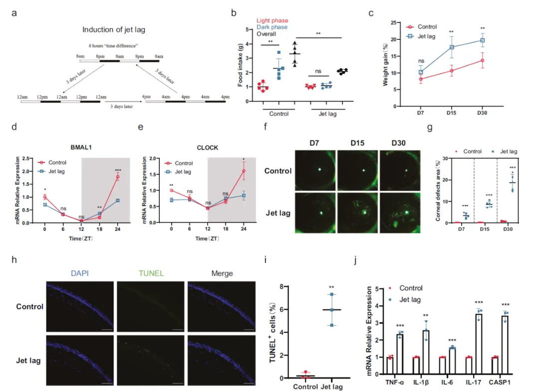
The team constructed a circadian rhythm disruption mouse model simulating chronic jet lag by continuously altering the light-dark cycle for 30 days. Through abnormalities such as eating habits and body weight and changes in clock gene expression, they confirmed the successful construction of the circadian rhythm disruption model. Mice with circadian rhythm disruption exhibited signs of dry eye, accompanied by corneal epithelial staining. Further research showed apoptosis of corneal epithelial cells and increased expression of inflammatory factors such as TNF-α and IL-17 (Figure 1).

Figure 1 Changes in systemic and ocular surface characteristics caused by circadian rhythm disruption
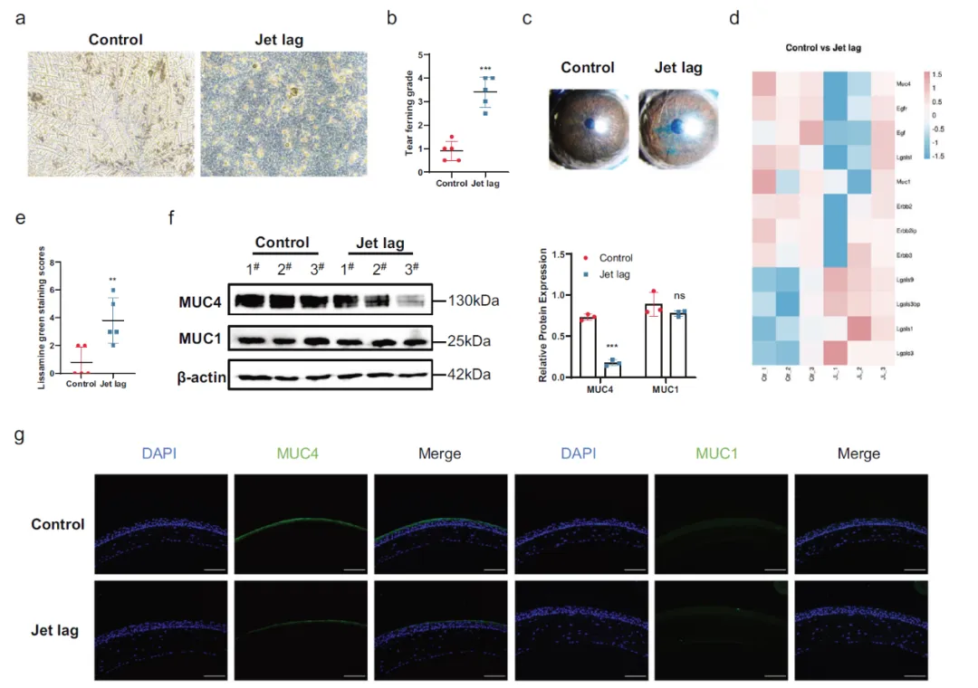
Tear ferning test and ocular lissamine green staining revealed a lack of mucin protection on the ocular surface of circadian rhythm disruption mice. RNA sequencing analysis and Western Blot confirmed a significant decrease in corneal transmembrane mucin MUC4 (Figure 2).

Figure 2 Downregulation of corneal transmembrane mucin MUC4 under circadian rhythm disruption
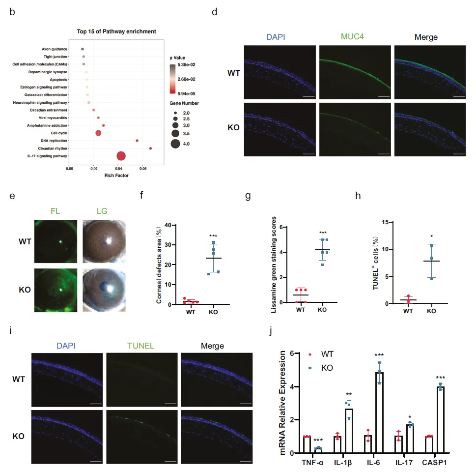
The core mechanism of circadian rhythm disruption is the disruption of the molecular clock. BMAL1 is the core initiator factor of the molecular clock, and its expression in the cornea of circadian rhythm disruption mice significantly decreased. Similarly, knockout of the BMAL1 gene in mice resulted in a significant decrease in corneal MUC4 expression, accompanied by characteristic ocular surface damage associated with dry eye, confirming the regulatory role of BMAL1 in corneal transmembrane mucin MUC4 expression (Figure 3).

Figure 3 Decreased expression of corneal transmembrane mucin MUC4 in BMAL1 KO mice, accompanied by changes in ocular surface in dry eye
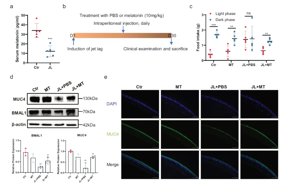
The team found that serum melatonin levels were significantly decreased in mice with circadian rhythm disruption. In experiments supplementing melatonin to mice with circadian rhythm disruption, melatonin stabilized systemic and local rhythms, restored corneal BMAL1 and corneal transmembrane mucin MUC4 expression levels, and rebuilt tear film function and ocular surface homeostasis (Figure 4).

Figure 4 Melatonin promotes restoration of rhythm genes and corneal mucin expression in mice with circadian rhythm disruption
Through the above studies, it is confirmed that circadian rhythm disruption can cause mucin-deficient dry eye through the regulation of corneal transmembrane mucin MUC4 expression by rhythm gene BMAL1, leading to corneal epithelial damage and inflammation activation. Supplementing melatonin, a stabilizer of circadian rhythms, can upregulate BMAL1 and MUC4 expression, alleviate ocular surface damage, and potentially treat circadian rhythm disruption-related dry eye clinically. The EMM journal editors accompanied this article with an editorial comment: This study reveals the molecular pathogenesis of circadian rhythm disruption-related dry eye, constructs a new type of mucin-deficient dry eye animal model, and provides a potential treatment method for patients with circadian rhythm disruption-related dry eye, which has significant implications for lifestyle-related dry eye research.

Figure 5 Schematic diagram of the pathogenic mechanism of circadian rhythm disruption-related dry eye
Zhongshan Ophthalmic Center of Sun Yat-sen University, State Key Laboratory for Prevention and Treatment of Eye Diseases, is the sole unit for this study. Professor Yuan Jin and Dr. Wang Bowen are co-corresponding authors, with doctoral students Zeng Hao, Yang Xue, and postdoctoral fellow Liao Kai as co-first authors.
Original link: https://www.nature.com/articles/s12276-024-01269-0






