青光眼是永久性视力障碍的主要原因,在全球范围内影响了超过7,000万人[1] 。房水流出障碍被认为是原发性开角型青光眼(primary open angle glaucoma, POAG)的主要病因,如果不加以治疗,眼内压升高会导致视网膜神经节细胞和轴突的逐渐丧失[2] ,从而导致不可逆的视力损伤。
既往研究发现,POAG患者的一级亲属的疾病患病率比普通人群高4至10倍[3] 。因此在此后的数十年中,科学家和临床医生针对POAG患者进行了全基因组关联研究,并成功鉴定了与POAG相关的100多个基因位点的常见变异[4]。但是,将目前发现的主要遗传变异综合考虑,只能解释不到5%的患者眼内压升高。简单的遗传模式已经无法解释,我们逐渐认识到转录调控在POAG发病机制中的重要地位。然而,POAG小梁网组织的DNA甲基化图谱,及如何靶向调控DNA甲基化异常状态从而改善房水流出通道功能,尚待进一步探究。

2021年1月1日,来自raybet官网登录入口的卓业鸿教授团队在Molecular Therapy杂志以research ariticle形式发表题为“TET-dependent GDF7 hypomethylation impairs aqueous outflow and serves as a potential therapeutic target in glaucoma”的研究论文。文章第一作者是卓业鸿教授的博士研究生万沛星。该工作首次描绘了POAG患者小梁组织的DNA甲基化图谱,鉴定生长分化因子7(growth differentiation factor,GDF7)基因甲基化异常是POAG发病机制中的重要环节。并针对性开发GDF7抗体中和性治疗方法,于恒河猴模型中取得治疗效果。
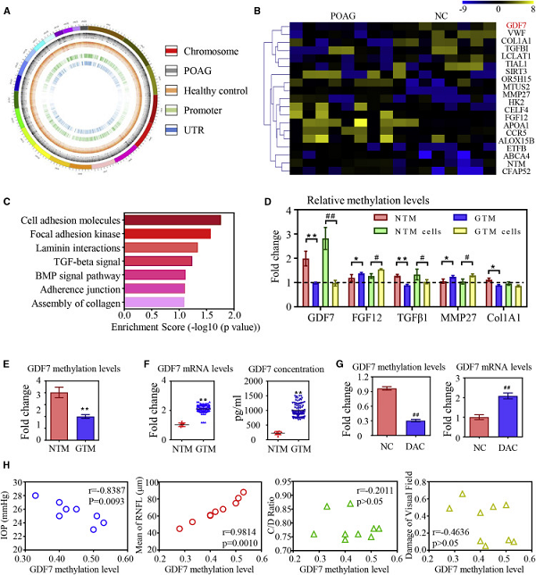
在这项研究工作中,研究人员对POAG患者的小梁网组织进行了DNA甲基化芯片分析,发现了810个异常的甲基化位点,其中大部分均与小梁网纤维化有关。其中筛选出GDF7的低甲基化是POAG患者房水流出障碍发作的关键因素。GDF7基因的甲基化水平与患者临床表现(如眼压、视网膜神经纤维层厚度、杯盘比、视野缺损程度)密切相关(图1)。

图1
进一步的功能研究证实,GDF7基因甲基化水平降低导致了过量的GDF7蛋白的合成和分泌,从而导致小梁组织上皮间质转化标志性蛋白分子神经型钙黏附蛋白(N-cadherin,N-cad)、α-平滑肌肌动蛋白(alpha smooth muscle actin,α-SMA)、纤连蛋白(fibronectin,FN)等表达异常,导致房水流出受阻(图2)。

图2
这种甲基化依赖性机制也通过计算机学习模型在计算机上得到证实,其特异性为84.38%,灵敏度为89.38%(图3)。

图3
研究者同时开发了GDF7抗体中和疗法来抑制过度合成的GDF7蛋白导致的小梁网纤维化和改善房水流出受阻。在恒河猴模型中,抗体中和疗法实现了眼内压的有效控制(从21.3±0.3到17.6±0.2 mmHg),房水流出速率提高三倍(从0.1到0.3μL/ min·mmHg),以及对神经纤维的有效保护(图4)。

图4
本研究首次从DNA甲基化异常的角度,为青光眼的发病提供了新见解,并提出了一种创新的GDF7抗体中和疗法作为一种具有临床应用前景的干预措施。
论文链接:
https://www.sciencedirect.com/science/article/pii/S1525001620306882?via%3Dihub
参考文献:
[1] Y.H. Kwon, J.H. Fingert, M.H. Kuehn, W.L. Alward. Primary open-angle glaucoma. N. Engl. J. Med., 360 (2009), pp. 1113-1124.
[2] B.M. Braunger, R. Fuchshofer, E.R. Tamm. The aqueous humor outflow pathways in glaucoma: A unifying concept of disease mechanisms and causative treatment. Eur. J. Pharm. Biopharm., 95 (Pt B) (2015), pp. 173-181.
[3] G. Gong, S. Kosoko-Lasaki, G. Haynatzki, H.T. Lynch, J.A. Lynch, M.R. Wilson. Inherited, familial and sporadic primary open-angle glaucoma. J. Natl. Med. Assoc., 99 (2007), pp. 559-563.
[4] A.P. Khawaja, J.N. Cooke Bailey, N.J. Wareham, R.A. Scott, M. Simcoe, R.P. Igo Jr., Y.E. Song, R. Wojciechowski, C.Y. Cheng, P.T. Khaw, et al., UK Biobank Eye and Vision Consortium, NEIGHBORHOOD Consortium. Genome-wide analyses identify 68 new loci associated with intraocular pressure and improve risk prediction for primary open-angle glaucoma. Nat. Genet., 50 (2018), pp. 778-782.
相关文章
-
2025-12-02
- 2025-11-28
- 2025-11-28



